社会信用体系助力建设全国统一大市场的思考
2023-07-03 10:30:00
来源:金融时报
完善的社会信用体系是建设全国统一大市场的基础,是营造社会良好营商环境的重要组成部分,在促进国民经济循环、构建新发展格局中起着不可或缺的重要作用。2022年4月,中共中央、国务院发布《关于加快建设全国统一大市场的意见》,提出要健全统一的社会信用制度,编制出台全国共用信用信息基础目录,建立以信用为基础的新型监管机制,健全守信激励和失信惩戒机制。它是完善社会主义市场经济体制、加强和创新社会治理的重要手段,对提高全社会运营效率,增强公民诚信意识,营造优良信用环境和营商环境,提高国家整体竞争力,推进中国式现代化具有重要意义。
信用信息标准统一是建设全国统一大市场的坚实基础
信用价值的实现依赖于信用信息的搜集、共享、公开和应用。这需要加强公共信用信息和金融信息共享整合机制,制定覆盖各领域、各地区、各方面的统一信用信息采集标准和分类管理办法,推动各行业和各地区信用信息互联贯通,形成覆盖全部信用主体、全面信用信息的共享网络,使信用信息得到全方位、科学性、标准化的统一管理和应用。早在2015年,国务院发布通知,同意国家发改委等八部门制定《法人和其他组织统一社会信用代码制度建设总体方案》(国发〔2015〕33号),建立覆盖全面、稳定且唯一的以组织机构代码为基础的法人和其他组织统一社会信用代码制度,打破信用信息“孤岛”。这一方案为信息共享利用,提高行政效能,降低社会成本,加快推动社会信用体系建设奠定了坚实基础。截至2022年年末,统一社会信用代码数据库里共有法人和其他组织约1.7亿个,较2021年增长11.30%。其中,法人和非法人组织突破6000万个,个体工商户突破1亿个。2018年至2022年,法人和其他组织数量持续攀升。
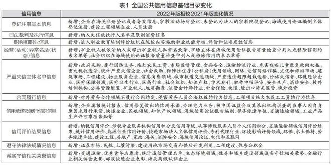
最近两年,国家发展改革委和中国人民银行按照《国务院办公厅关于进一步完善失信约束制度构建诚信建设长效机制的指导意见》(国发〔2016〕33号)要求,编制《全国公共信用信息基础目录》和《全国失信惩戒措施基础清单》2021年版,并在去年更新2022年版。《全国公共信用信息基础目录》明确了公共信用信息范围和依据(见表1),《全国失信惩戒措施基础清单》为每项失信惩戒措施找到了法律依据(见表2),界定了失信惩戒措施的种类及其适用对象,限制了失信主体减损权益或增加义务的范围,以法律为准绳,实现了社会信用体系建设有法可依。它们是我国社会信用体系建设法治化最新成果的体现,对于规范公权力主体的权力运行、保障私权利主体合法权益具有重大的现实意义。
信用信息共享是服务实体经济的必要保障
中小企业融资难、融资贵、融资慢一直是制约中小企业经营和发展的巨大问题。在中小企业融资中,金融机构面临利润少、风险大、成本高等长期难以解决的问题。为缓解信息不对称,信用信息共享在改善以上局面中显得尤为重要。根据信贷融资需要,推动相关公共信用信息归集共享,扩大银行、保险、担保、信用服务等机构合作力度,为中小微企业提供更加丰富和因地制宜的金融产品和金融服务,助力中小微企业更加便捷、精准获取融资服务,从而促进我国实体经济更进一步发展。完善的征信系统有助于授信机构快速了解企业和个人的信用状况,准确评估信用风险,提高信贷审批效率从而降低金融交易成本。通过对客户的信用记录、还款历史、财务状况等信息进行综合评价,可以判断客户是否具有偿付能力和诚信度,有效地遏制不良贷款和欺诈行为,维护金融市场秩序,并且能够为未来的金融活动提供保障。
我国最初的征信系统搜集的数据主要是金融信用信息。《征信业管理条例》第二十七条提出,国家设立金融信用信息基础数据库,为防范金融风险、促进金融业发展提供相关信息服务;第二十八条提出,金融信用信息基础数据库接收从事信贷业务的机构按照规定提供的信贷信息。人民银行征信中心第一代征信系统于2006年正式运行,通过采集、整理、保存、加工企业和个人的基本信息、信贷信息和反映其信用状况的其他信息,建立企业和个人信用信息共享机制,加快解决金融交易中的信息不对称问题,在促进金融交易、降低金融风险、创造融资机会、节约融资成本、提升社会信用意识等方面发挥了重要作用。第二代征信系统于2020年年初上线,在信息采集、产品加工、技术架构和安全防护方面进行了优化,丰富了基本信息和信贷信息内容,改进了信息展示形式,提升了信息更新效率。据人民银行征信中心数据显示,截至2022年年末,人民银行征信系统已收录超过11.6亿自然人及1亿户企业和其他组织信息,接入金融机构4000余家,已成为世界上规模最大、覆盖人口最多、收集信贷信息种类最全的征信系统。
此外,全国还有130余家各类企业征信机构在人民银行分支机构备案,已实现企业注册登记等公开信息的全覆盖,提供信用评分、反欺诈、企业画像、联合建模、决策支持等征信产品和服务。作为征信业的主管部门,人民银行还推动建设地方征信平台,实现涉企信息共享应用。通过地方征信平台实现小微企业非信贷信息归集共享和融资服务,大幅提升了小微企业融资可得性。截至2022年年末,各地已建成地方征信平台40余家,提供查询服务近亿次,帮助上百万户企业获得贷款,其中首贷率超过60%。除了金融信用信息共享外,公共信用信息共享也为实体经济运行提供有力保障。全国信用信息共享平台联通46个部门和所有省(区、市),归集1.6亿市场主体的信用信息超过730亿条。“信用中国”网站作为政府褒扬诚信、惩戒失信的“总窗口”,持续发挥作用,网站日查询量突破2亿次。这些信用信息共享平台为实体经济的发展做出了巨大贡献。
分级分类监管是统一大市场资源配置的有效手段
随着经济的发展和市场的扩大,资源的合理配置成为推动经济增长和社会发展的重要因素。信用体系在优化资源配置方面具有重要作用,通过信用评估、信息共享和激励惩戒等手段能够有效提高资源的配置效率,促进资源的合理流动。
2019年,国务院办公厅发布《关于加快推进社会信用体系建设构建以信用为基础的新型监管机制的指导意见》(国办发〔2019〕35号)。对监管对象进行以信用为基础的分级分类监管,以公共信用综合评价结果、行业信用评价结果等为依据的企业信用状况的综合评价体系是关键。企业信用状况综合评价体系是建立在信用信息目录基础上的科学评价系统,包括信用评分和信用评级两大类方法,纳入企业基本信息、综合能力、治理水平、信用历史、财务状况和社会责任等一系列指标,建立全面和完整的信用指标体系,对企业经济、社会、环境(ESG)等主要方面的绩效进行评估,得到以信用分数或信用等级的量化结果,实现分级分类监管。
在市场准入和合作伙伴选择中,信用综合评价具有重要的意义。在市场准入方面,信用综合评价可以帮助政府机构、监管部门和行业协会等相关机构对企业进行审核和筛选。通过对企业信用状况的综合评价,可以判断企业是否符合市场准入标准,并且能够为未来的经营活动提供保障,有效地遏制不良企业进入市场,促进市场公平竞争。在商务合作过程中往往需要与其他公司或个人建立长期稳定的关系,通过对潜在合作伙伴的信用状况进行综合评价,可以为未来的商务活动提供保障,降低商务风险,提高商务合作的成功率,促使企业信用变成企业资产,巩固企业间互信基础,也让更多市场参与者重视信用建设,增强自身信用水平。消费者也可以通过对企业的信用记录、产品质量、售后服务等信息进行综合评价,判断企业是否值得信赖,并选择可靠的产品和服务。通过信用体系建设可以保护消费者权益,促进消费市场健康发展。
对企业信用状况的准确综合评价,也有利于进一步深化“放管服”改革,助力实现对企业信用风险精准识别,提升市场监管效率和监管水平。政府部门在行政管理、评先评优、招投标中使用信用报告和评价结果,查询量不断增长,这将促进社会资源更加高效合理配置。以信用为基础的分级分类监管为推进国家治理体系和治理能力现代化等方面发挥了重要作用。
完善的社会信用体系促进形成良好的营商环境
“水深则鱼悦,城强则贾兴”,良好的营商环境将吸引更多的投资、促进企业的发展,推动经济繁荣和社会和谐。党的十八大以来,习近平总书记高度重视优化营商环境,强调“营商环境只有更好,没有最好”。中共中央办公厅、国务院办公厅印发的《关于推进社会信用体系建设高质量发展促进形成新发展格局的意见》(中办发〔2022〕25号)指出,完善的社会信用体系是供需有效衔接的重要保障,是资源优化配置的坚实基础,是良好营商环境的重要组成部分,对促进国民经济循环高效畅通、构建新发展格局具有重要意义。党的二十大报告提出,要完善社会信用等社会主义市场经济基础制度。近日,国务院总理李强主持召开国务院常务会议,强调“要把打造市场化、法治化、国际化营商环境摆在重要位置,进一步稳定社会预期,提振发展信心,激发市场活力,推动经济运行持续回升向好”。为规范市场健康持续发展,二十大以来各部门相继出台相关政策来规范各行各业诚信经营,共同助力营造良好的营商环境(见表3)。
社会信用体系不仅对企业和个人的行为进行约束和规范,也对营商环境的改善和优化起到重要作用。守信激励、失信惩戒机制不仅是社会信用体系建设的关键一环,也是形成良好营商环境的重要手段。一方面,守法经营、守信践诺的市场参与者享受简洁便利的政务服务,绿色快速的办理流程,多元低息的融资渠道;另一方面,失信者在设立机构、行业准入、担任重要职务、高消费行为等市场活动中处处受限,在一定时期内限制失信者的发展机会和发展空间,有助于形成公平的信用环境和市场秩序。2022年价监竞争工作取得重要进展,全国查办各类不正当竞争案件9069件。新时代十年,为努力营造良好的法治环境和诚实守信的社会风尚,人民法院变革执行模式,十年来1099万人迫于信用惩戒压力主动履行义务,有力保障了经济社会发展和群众合法权益。这些不断改善的信用环境、法治环境和社会环境,最终促进形成良好的营商环境,为推动经济高质量发展增加动力。
社会主义市场经济是信用经济、法治经济。人无信则不立,业无信则不兴,城无信则不强。人的信任是和谐社会的基石,企业的信誉决定了其生存与发展,城市的信用影响着城市竞争力。目前,各地都在积极开展社会信用体系建设工作,陆续发布《2023年社会信用体系建设工作要点》,例如山东省、河北省、江苏省、上海市以及住房和城乡建设部等。这些工作要点着力提升政府治理能力、支持实体经济发展、扩展信用场景应用、营造良好信用环境,为不断完善市场经济基础制度服务。同时,国家正在制定《社会信用体系建设法》,社会信用体系建设驶入法制化、规范化高速发展道路。在社会力量广泛参与,社会共识逐渐形成的大背景下,社会信用正在成为社会主义市场经济的基础制度,为全国统一大市场的发展提供稳定基础和良好环境。



作者:李志勇、李思宇(西南财经大学金融学院与中国金融研究院)
上一篇: 罗培新谈社会信用立法——要在法治原则指引下妥当设定惩戒措施
下一篇: 加强新时代诚信文化建设