成人网站

当前位置 :  网站成人网站 - 政务公开 - 信息公开
2023-02-09 08:24 来源:局办公室
打印 | 字号 : [ ] |

成人网站 关于依法再次催告确认高速公路用地及建筑控制区内非法广告(宣传牌)设施所有权人(管理权人)的通告

2023年第4号

  成人网站 于2022年9月30日发布《成人网站 关于依法确认高速公路用地及建筑控制区内非法广告(宣传牌)设施所有权人(管理权人)的通告》(2022年第17号),决定对全省高速公路用地和建筑控制区内非法广告(宣传牌)设施的所有权人或管理权人进行通告确认(时限为:2022年10月9日至12月7日),之后进行催告确认(时限为:2023年1月14日至1月28日。因催告确认时限已过,现依法进行再次催告。特此通告如下:

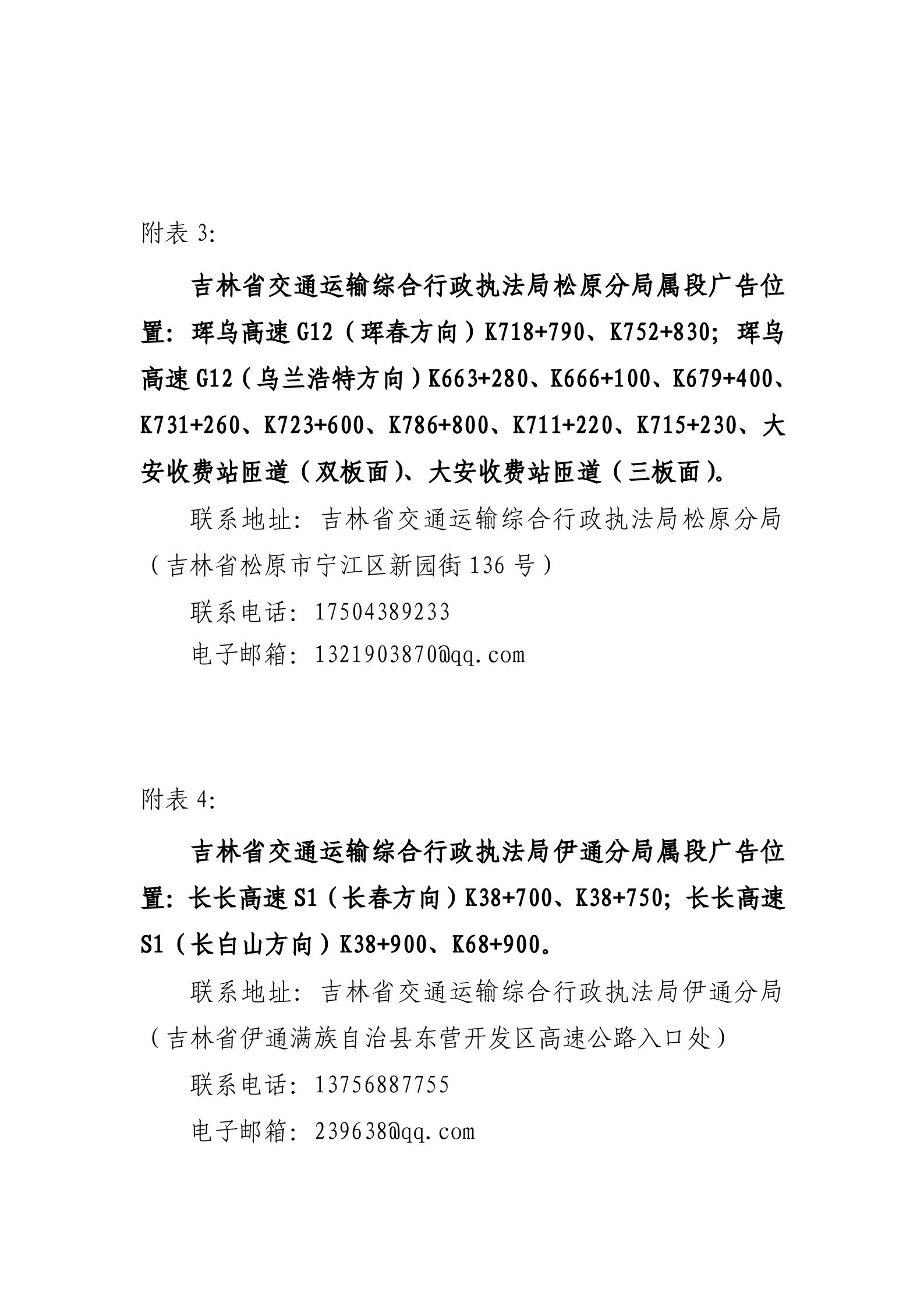
  2023年29日至223日,本通告中所列路段位置的非法广告(宣传牌)设施所有权人或管理权人应携带有效证明资料,到所在地的吉林省交通运输综合行政执法局属段分局进行确认。逾期未确认的,我厅将对本通告中所列路段位置的非法设施依法采取行政强制措施予以拆除。(详见附表1-10)

  特此通告!

                 

                 成人网站

                  2023年2月7






附表1.jpg
附表2.jpg
附表3-4.jpg
附表5-6.jpg
附表7-8.jpg
附表9-10.jpg